Hello World
This is some sample HTML.
Router
pfSense
opnSense
Proxmox
g31-debian12
protectli-debian12
xcy-debian11
proxmox Guest
Node and PM2
Node and PM2 Web Management
Wordpress and Hugo
Wordpress and Hugo Web Management
umbrel
full node
Network Devices
TPLink Switch
Ruckus
truenas
truenas
NeWifi
TPLKDC
TPLKDC
Services
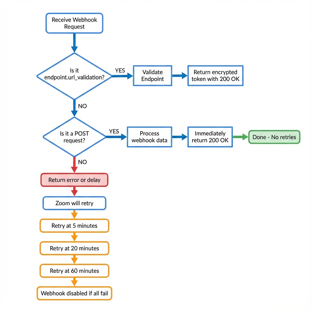
Webhook
webhook app GET POST
meeting sdk webhook GET POST
video sdk webhook GET POST
OAuth webhook Account Level GET POST
OAuth webhook User Level GET POST
OAuth webhook S2S GET POST
OAuth
Redirect URL for OAuth MSDK - Meeting SDK GET POST
Redirect URL for OAuth User Level- Meeting SDK GET POST
Redirect URL for OAuth Account Level- Meeting SDK GET POST
OAuth Refresh Token
Get refresh token
Deauthorization URL for App Publishing - Meeting SDK GET POST
Python Samples
Landing Page
Webhook
Get access token from S2S OAuth
Redirect URL for OAuth
Refresh Token for OAuth
PHP Samples
Landing Page
Webhook
Get access token from S2S OAuth
Redirect URL for OAuth
Refresh Token for OAuth
C# Samples
Landing Page
UI Toolkit
Landing Page
Minimum Version
| Product |
Aug 5 |
Nov 4 |
Feb 3 |
May 4 |
Aug 3 |
| MSDK Client |
5.12.2 |
5.13.5 |
5.14.5 |
5.15.5 |
TBA |
| MSDK Web |
2.7.0 |
2.9.7 |
2.12.0 |
2.15.0 |
TBA |
| VSDK Client |
1.4.0 |
1.5.3 |
1.6.2 |
1.7.5 |
TBA |
| VSDK Web |
1.4.1 |
1.5.5 |
1.6.0 |
1.7.5 |
TBA |
Static Pages for Meeting SDK publishing
Privacy Policy
Terms of use
Support
Documentation
Meeting SDK Signature
meeting JWT signature - POST, general usage by web client and SDK client
meeting JWT signature - POST, general usage by SDK client, usually used for testing
meeting JWT signature - POST, test usage, has long expiry starting from 0000hrs to 48 hours later
meeting JWT signature - POST, test usage using client ID and client Secret
meeting JWT signature - POST, test usage using free account after cross account join ban
Video SDK Signature
video JWT signature - POST
Verify SDK Signature
MSDK-Web JWT signature - GET
MSDK-Client JWT signature - GET
VSDK-Web JWT signature - GET
VSDK-Client JWT signature - GET
Meeting SDK
Meeting SDK Angular - Client View (3.1.2)
Meeting SDK React - Client View (3.5.2)
Meeting SDK Vue - Client View (2.18.2)
Meeting SDK CDN - Client View (3.5.2)
Meeting SDK Local - Client View (3.5.2)
Meeting SDK Component - Component View (3.5.2)
msdk-purejs.asdc.cc
Meeting SDK PureJS - Client (2.12.2)
Meeting SDK PureJS - Component (2.12.2)
Meeting SDK PureJS - Client and Manual JWT Entry (2.12.2)
Meeting SDK PureJS - Client (2.16.0)
Meeting SDK PureJS - Component (2.16.0)
Meeting SDK PureJS - Client and Manual JWT Entry (2.16.0)
Meeting SDK PureJS - Client (2.17.0) China
Meeting SDK PureJS - Client (2.17.0)
Meeting SDK PureJS - Component (2.17.0)
Meeting SDK PureJS - Client and Manual JWT Entry (2.17.0)
Meeting SDK PureJS - Client (2.18.0) China
Meeting SDK PureJS - Client (2.18.0)
Meeting SDK PureJS - Component (2.18.0)
Meeting SDK PureJS - Client and Manual JWT Entry (2.18.0)
Meeting SDK PureJS - Client (3.0.0) China
Meeting SDK PureJS - Client (3.0.0)
Meeting SDK PureJS - Component (3.0.0)
Meeting SDK PureJS - Client and Manual JWT Entry (3.0.0)
Meeting SDK PureJS - Client (3.1.0) China
Meeting SDK PureJS - Client (3.1.0)
Meeting SDK PureJS - Component (3.1.0)
Meeting SDK PureJS - Client and Manual JWT Entry (3.1.0)
Meeting SDK PureJS - Client (3.1.6) China
Meeting SDK PureJS - Client (3.1.6)
Meeting SDK PureJS - Component (3.1.6)
Meeting SDK PureJS - Client and Manual JWT Entry (3.1.6)
Meeting SDK PureJS - Client (3.5.2) China
Meeting SDK PureJS - Client (3.5.2)
Meeting SDK PureJS - Component (3.5.2)
Meeting SDK PureJS - Client and Manual JWT Entry (3.5.2)
Meeting SDK PureJS - Client (3.8.0) China
Meeting SDK PureJS - Client (3.8.0)
Meeting SDK PureJS - Component (3.8.0)
Meeting SDK PureJS - Client and Manual JWT Entry (3.8.0)
iFrame Meeting SDK PureJS - Client (2.1.8)
iFrame Meeting SDK PureJS - Client (3.0.0)
iFrame Meeting SDK PureJS - Client (3.1.0)
iFrame Meeting SDK PureJS - Client (3.1.6)
iFrame Meeting SDK PureJS - Client (3.5.2)
iFrame Meeting SDK PureJS - Client (3.8.0)
Video SDK
Video SDK PureJS (1.8.10)
Video SDK React (1.10.5)
Claw & Car
Claw Machine Ikea - Main San Jose (1.6.2)
Claw Machine Ikea - Main Singapore (IVAR) (1.6.2)
Small Claw Machine ?? Denver (1.6.2)
Small Claw Machine ?? Singapore (1.6.2)
Car (1.6.2)
VSDK Web Test
Tommy 1:1 SAB (1.6.2)
Tommy 1:1 SAB (1.7.10)
Tommy 1:1 SAB (1.8.2)
Tommy 1:1 SAB (1.8.5)
Tommy 1:1 SAB (1.8.7)
Tommy 1:1 SAB (1.8.10)
Tommy 1:1 SAB (1.9.5)
Tommy 1:1 SAB (1.10.5)
Tommy 1:1 SAB Manual JWT(1.10.5)
Tommy 1:1 SAB (1.10.5) Share 2nd Camera
VSDK UI Tool Kit
APKs
Claw demo - Android 1.8.10
Car Demo - Android 1.8.10